【疫情不能寄件的地区,疫情不能寄件的地区有哪些】
上海快递“收不到寄不出”?两通一达、顺丰回应
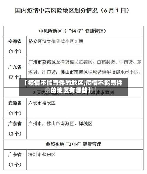
上海疫情管控对快递的影响主要表现为一定程度的延期 ,部分区域快递收发受限,具体影响因企业及区域而异。具体如下:京东与圆通:京东快递小哥称“全上海的快递收不到也发不出”,圆通速递客服也给出相同回应 ,表明这两家快递企业近来在上海的快递业务基本处于停滞状态,收件和派件均无法正常进行 。

上海快递整体运转正常,但有人收不到快递的原因主要包括疫情管控导致的网点封控、快递员封控 、外地商家发货限制三方面。具体分析如下:疫情管控重点区域的网点封控部分位于疫情管控重点区域的快递网点被封控 ,导致该网点无法进行收派件操作。由于单个网点覆盖区域较广,相关区域内的市民会受到直接影响 。

上海快递整体运转正常,但有人收不到快递的原因主要包括疫情管控重点区域网点封控、快递小哥被封控导致人力不足 ,以及外地商家因担忧时效风险不送上海等情况。具体如下:疫情管控重点区域网点封控:在疫情管控重点区域,部分快递网点被封控,导致这些网点无法进行收派件服务。

这个情况并不是在上海停滞不前,而是在向下一个目的地输送的过程中 。所以近来的信息更新还没有到达最终的目的地。近来 ,7号晚上的包裹应该已经启程,到现在为止,大约已经过去了1天半的时间。在快递行业中 ,尤其是像顺丰这样的大型快递公司,包裹的运输往往需要经过多个环节 。
二通一达封杀极兔的原因业务冲击:极兔虽进入中国市场较晚,但发展迅猛。今年618期间日订单量突破500万 ,10月突破千万大关,而京东用了6年、圆通用了11年 、顺丰用了15年才达到日单量破千万,极兔的快速崛起对二通一达的业务造成冲击。
顺丰快递并非真的变慢 ,所谓“变慢 ”只是一种错觉,主要原因如下:竞争对手实力提升:快递领域竞争异常激烈,三通一达、EMS、宅急送等快递企业都取得了快速发展。在送货速度方面 ,这些竞争对手在很多情况下已经超越顺丰,并且在空运领域也逐渐缩小了与顺丰的距离 。
无锡最新快递怎么停了
无锡部分快递停运是受疫情影响导致部分网点停运,具体可通过以下步骤查询详情:操作工具:iphone13,iOS15系统 ,顺丰速运1版本。查询步骤:在顺丰速运首页面点击【我的】-【在线客服】。在对话框中输入【无锡地区收寄公告】 。客服反馈显示:无锡地区部分网点因疫情影响暂停运营,具体停运范围及恢复时间需以公告更新为准。
无锡快递近来处于暂时停运状态,主要原因有以下几点:疫情影响:无锡及周边地区的疫情防控政策导致部分区域实施了封锁或管控措施 ,使得快递无法正常运行。为了遵守防疫规定并确保寄送安全,快递公司选取暂时停止部分区域的快递服务 。物流压力增大:随着电商的快速发展,快递业务量不断增长 ,物流压力也随之增大。
无锡地区的最新快递服务暂时停止,其背后的原因是多方面的。首要因素是快递公司的内部问题,如经营不善 、管理不当或是资金链出现问题 。这些因素导致了公司无法维持正常运营 ,被迫暂停服务。同时,外部环境的影响也不容忽视。
快递最新停发地区名单
〖壹〗、停发地区名单包括:上海、福建泉州部分区域、云南弥勒县等地区 。其他地区也可能受到影响。具体解释如下:首先,新冠疫情是导致快递停发的主要原因之一。随着疫情的扩散和防控措施的不断升级 ,部分地区的快递业务可能会受到一定的影响。
〖贰〗 、快递停发地区查询最新名单涉及安徽、福建、广东等29个省份的部分地区 。以下是具体详情:主要涉及的省份 全国范围:截至11月1日,全国共有3228个末端网点因疫情管控暂停派送,涉及安徽 、福建、广东、河南 、内蒙古自治区、重庆等29个省份。
〖叁〗、打开微信,搜索申通快递小程序在微信搜索栏输入“申通快递” ,进入官方小程序。进入用户中心,找到在线客服入口在小程序首页或个人中心页面,通常可找到“在线客服”或“联系客服 ”选项 ,点击进入对话界面 。
〖肆〗 、查看停发区域结果根据2022年查询结果,受疫情影响暂停揽收和派送的区域包括:上海市、浙江省宁波市、山西省全境 、青海省全境。注:停发范围可能随疫情动态调整,需以实时查询结果为准。
〖伍〗、明确答案 近来圆通快递的停发地区主要涵盖以下区域:新疆、西藏、青海等偏远地区以及其他受到疫情影响的地区 。具体停发情况可能根据时间变化 ,请关注圆通快递官方网站或询问客服获取最新信息。
怎么查疫情快递停发地区
〖壹〗 、利用快递公司官方网站查询 访问所选快递公司的官方网站。 在官方网站首页或查询栏里,找到关于“停发区域查询”或“网点查询”的入口 。 输入想要查询的地点,获取该地区的快递停发情况。使用第三方物流查询平台 访问如快递100、菜鸟裹裹等第三方物流查询网站。 在查询栏输入任意地点 ,查看当前是否有快递停发的情况 。
〖贰〗、可以通过快递公司的APP查询疫情快递停发地区,以顺丰速运APP为例,具体步骤如下:打开APP并进入在线客服首先打开顺丰速运APP ,点击底部菜单栏的“我的 ”,进入个人中心页面后,在服务项目中找到并点击“在线客服”。
〖叁〗 、要查询快递停发地区,你可以通过以下几个途径进行: 快递公司官方网站 直接访问你所使用的快递公司的官方网站。在主页或服务栏里 ,通常会有“停发地区查询”或“快递服务暂停区域”等相关选项。点击进入后,输入你想查询的地点,即可得到相关信息 。
〖肆〗、可以通过顺丰速运小程序查询疫情快递停发地区 ,具体操作步骤如下:打开电脑,在搜索页面输入顺丰速运在电脑浏览器或搜索栏中输入“顺丰速运 ”,找到官方入口。点击并进入顺丰速运小程序从搜索结果中选取顺丰速运官方小程序 ,点击进入操作界面。

发表评论