贵阳疫情扩散地区有哪些(贵阳疫情扩散地区有哪些地方)
9月8日贵阳贵安疫情最新消息:昨新增本土确诊1例无症状13例
〖壹〗、022年9月7日0—24时 ,贵阳贵安新增本土确诊病例1例,新增无症状感染者13例 。

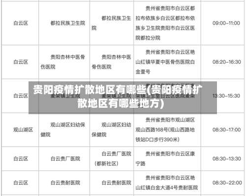
〖贰〗 、息烽县、开阳县:检测结果须于9月9日06:00前完成。重点片区:花溪区石板片区、南明区花果园片区 、云岩区甜蜜小镇及未来方舟D15栋、乌当区乐湾片区,采用以户为单位每户1管 ,原则上9月8日内完成检测报告;其余区域采用20混1管采样。

〖叁〗、022年9月8日0时至9月9日24时,贵阳市新增6例新冠肺炎确诊病例(轻型)和45例无症状感染者,最小病例为5个月大女婴 ,新增病例主要分布在南明区 、花溪区、云岩区及贵安新区,近来相关区域已开展流调溯源、隔离管控等处置工作 。

〖肆〗 、截至9月3日零时,贵阳本轮疫情共报告确诊病例4例 ,无症状感染者11例。进一步信息如下:数据更新时间与来源根据9月3日上午贵阳贵安新冠肺炎疫情防控新闻发布会披露的信息,截至9月3日8时,本轮疫情累计报告确诊病例4例(花溪区2例、南明区2例),无症状感染者11例(花溪区10例、观山湖区1例)。

贵阳:全员核酸筛查结果不容乐观,发现大量散发病例,具体情况如何?_百度...
〖壹〗、白云区 、清镇市部分辖区)区域全员核酸筛查 ,共采样330.36万人,完成率达97% 。已经在花溪区石板镇、花果园片区以外区域发现了大量散发病例,由此可以看出疫情情况必须引起重视 ,这样才能更好的避免疫情的扩散,影响社会安定。
〖贰〗、贵阳全员核酸筛查结果不容乐观,腾冲市发生地震。贵阳于2022年9月3日开始的“五区一市 ”区域全员核酸筛查 ,已经在花溪区石板镇 、花果园片区以外区域发现了大量散发病例 。随着这一轮区域全员核酸检测结果陆续报告,阳性数据还会持续增加。截止2022年9月23日10时47分在云南保山市腾冲市发生3级左右地震。
〖叁〗、在胡氏凉粉店、沪上阿姨奶茶店有短暂停留。发现与确诊过程:8月15日9时30分,瓮安县人民医院单采新冠病毒核酸检测结果初筛阳性 。12时30分经黔南州疾控中心复核 ,核酸检测结果为阳性。13时40分全程闭环转运至将军山医院隔离治疗。16时29分经省级专家会诊,确诊为无症状感染者 。
贵州疫情最新通报!贵阳新增6例确诊病例+45例无症状感染者,最小仅5个...
022年9月8日0时至9月9日24时,贵阳市新增6例新冠肺炎确诊病例(轻型)和45例无症状感染者 ,最小病例为5个月大女婴,新增病例主要分布在南明区 、花溪区、云岩区及贵安新区,近来相关区域已开展流调溯源、隔离管控等处置工作。
个。经过查询疫情官方网站显示,截止到2022年9月30日花溪麦坪镇有112个病毒感染者 。9月8日0时至9月9日24时 ,贵阳市累计新增51例阳性病例,6例诊断为新冠肺炎确诊病例,45例诊断为新冠肺炎无症状感染者。截至9月30日 ,贵阳市累计报告确诊病例14例 、无症状感染者112例。
新增本土无症状感染者746例 。 贵阳:生活物资供应紧张问题已得到一定缓解 9月16日,贵阳贵安举行新冠肺炎疫情防控新闻发布会。 发布会通报,9月15日0时至24时 ,贵阳全市新增确诊病例6例、无症状感染者153例。累计报告确诊病例27例、无症状感染者747例 。近来贵阳疫情已经进入了发起总攻的重要阶段。
贵州省2021年稻水象甲发生趋势
贵州省2021年稻水象甲发生趋势为中等至偏重发生,发生面积约50万亩次,主要涉及贵阳 、安顺、黔南、遵义和黔东南等地 ,省中部地区发生重,部分区域局部大发生,且存在向东部、东南部扩散风险 ,主要危害期为5月上中旬至6月中旬。发生面积与区域分布 全省预计发生面积:约50万亩次,其中水稻秧田6万亩,移栽大田44万亩。
发生规律与分布调查基于贵州镇宁县的田间调查与室内模拟,明确稻水象甲的越冬环境 、寄主植物选取及时空分布动态 ,为差异化防治方案设计奠定基础 。
稻水象甲以成虫在水稻田附近的地坎田边、房前屋后等有草的表土及稻草堆下越冬。次年越冬成虫一般于3月底4月初,日平均气温升到10℃以上时开始活动,15℃以上取食附近杂草嫩叶 ,4月中旬后陆续迁入刚揭膜的早稻秧田,4月底到5月初,随着早稻的移栽迁入本田 ,5月底前迁飞结束,形成为害水稻的主要世代。
水稻稻水象甲虫的防治需采取农业、物理 、化学和生物综合措施,具体方法如下:农业防治 清洁田园:水稻栽插前或收获后 ,彻底清理田间有虫的稻草及田埂周边的寄主杂草,集中烧毁或深埋,减少成虫越冬场所 。调整种植结构:在零星发生区域 ,可改种非寄主作物(如大豆、玉米等),降低虫源基数。
贵阳划定10个高风险区9个中风险区,病例大幅上升
〖壹〗、贵阳此次共划定10个高风险区 、9个中风险区,低风险区为花溪区和南明区除高、中风险区外的其他区域,病例上升背景下采取分级分类防控措施以阻断传播。 具体划分及管控要求如下:高风险区(10个)花溪区:石板镇西部花园小区 。
〖贰〗、属于中高风险区。根据相关最新防疫防控信息了解到 ,截止到2022年9月1日贵州贵阳市出现多例新冠阳性病例,贵州防疫防控划新增10高风险 、9中风险区,近来贵州属于中高风险区。
〖叁〗、贵州并非整体为新冠高风险区 ,其内部不同地区存在不同风险等级划分,具体需以官方最新通报为准 。以下为详细说明:贵州省内高风险地区分布截至2022年11月29日,贵州省内部分地区被划定为高风险区 ,包括毕节市织金县、遵义市(桐梓县 、红花岗区)、贵阳市(云岩区、开阳县)等。
发表评论