【国家公布的疫情地区,国家公布的疫情中高风险地区】
国家卫健委:4日新增本土确诊病例42例
〖壹〗、月4日0—24时,31个省(自治区、直辖市)和新疆生产建设兵团报告新增本土确诊病例42例 ,具体分布及疫情相关情况如下:本土确诊病例分布 内蒙古:30例,均在呼伦贝尔市。黑龙江:10例,均在哈尔滨市 。云南:2例 ,均在德宏傣族景颇族自治州。

〖贰〗 、省新增新冠本土确诊42例,新增病例的病情基本稳定,但是人们不能放松警惕 ,毕竟疫情还在继续传播,所以我们不能放松警惕。根据河北省疫情呈现出的三个特点,我们可以更加有针对性的去防控疫情的发展 。疫情的地理位置集中在机场附近。

〖叁〗、新增确诊病例:全国31个省(自治区、直辖市)和新疆生产建设兵团报告新增确诊病例52例。境外输入病例16例 ,分布为上海9例,广东5例,天津1例 ,湖南1例 。本土病例36例,分布为黑龙江21例,吉林13例,北京1例 ,河北1例。新增死亡病例:无新增死亡病例。新增疑似病例:新增疑似病例2例 。
〖肆〗 、月16日0—24时,31个省(自治区、直辖市)和新疆生产建设兵团报告新增确诊病例109例,其中境外输入病例13例 ,本土病例96例。
新型肺炎已出现无武汉旅行史确诊病例
〖壹〗、约半数患者一周后出现呼吸困难,严重者可能快速进展为急性呼吸窘迫综合征 、脓毒症休克、代谢性酸中毒及出凝血功能障碍。特殊情况:重症或危重症患者病程中可能表现为中低热,甚至无明显发热;部分患者起病症状轻微 ,无发热,多在一周后恢复 。
〖贰〗、流行病学史需满足以下任意一条:发病前14天内,有武汉市及周边地区或其他有病例报告社区的旅行史或居住史。发病前14天内 ,与新型冠状病毒感染者有接触史。发病前14天内,曾接触过来自武汉市及周边地区或来自有病例报告社区的发热或有呼吸道症状的患者。
〖叁〗 、泰国确诊病例情况:2020年1月13日,泰国报道1例来自武汉的新型冠状病毒感染的肺炎病例 ,患者为武汉市民,在泰国接受治疗且病情稳定 。武汉市卫生健康部门对查找到的该患者全部密切接触者进行医学观察,近来无异常表现。武汉采取的病例发现措施:疫情发生后,武汉迅速在全市所有医疗机构开展相关病例筛查。
〖肆〗、疑似与确诊标准 疑似病例判断标准:发病前2周内有武汉市旅行史或居住史;或发病前14天内曾接触过来自武汉的发热伴有呼吸道症状的患者 ,或有聚集性发病;患者发热的同时具有肺炎影像学特征;发病早期白细胞总数正常或降低,或淋巴细胞计数减少 。

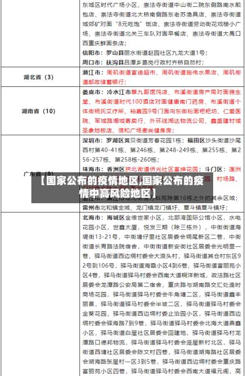
全国疫情“中高风险 ”地区一览
高风险地区 津南区辛庄镇林锦花园 津南区辛庄镇林绣花园 津南区咸水沽镇丰达园以上3个区域因疫情形势严峻被划定为高风险地区,需严格落实封控措施 ,包括人员足不出户、服务上门等。
截至近来,国内共有2个高风险地区,76个中风险地区 ,主要分布在陕西省 、河南省、浙江省等地,以下为详细信息(数据不包括港澳台地区):高风险地区:具体地区名单会随疫情形势动态调整,可通过权威渠道实时查询。
查询方式:点击进入上海本地宝的风险专题页面 ,可获取全面的风险地区数据 。附加功能:关注微信公众号“上海本地宝”,在对话框搜索【风险】,即可便捷获取实时更新的全国疫情风险等级和中高风险地区名单。注意:以上数据仅限于中国大陆地区 ,不包括港澳台。
通过全国疫情风险等级查询小程序进行查询 。
中风险地区:以县市区为单位,存在以下两种情况之一的地区:14天内有新增确诊病例,且累计确诊病例不超过50例;或累计确诊病例超过50例,但14天内未发生聚集性疫情。低风险地区:以县市区为单位 ,无确诊病例或连续14天无新增确诊病例的地区。
国家卫健委:30日新增本土病例166例
〖壹〗、累计确诊病例:29697例 香港特别行政区:12630例(出院12196例,死亡213例)澳门特别行政区:79例(出院77例)台湾地区:16988例(出院13742例,死亡850例)疫情动态分析 本土病例集中于陕西:陕西省新增本土病例占全国总数的94% ,其中西安市是主要疫情发生地,需重点关注防控措施落实及医疗资源调配 。
〖贰〗、月30日0—24时,国家卫健委公布全国31个省(自治区 、直辖市)和新疆生产建设兵团新增本土确诊病例91例 ,均位于内蒙古呼伦贝尔市;新增境外输入确诊病例22例,无新增死亡及疑似病例。
〖叁〗、月22日0时—24时,各省(区、市)和新疆生产建设兵团报告新增确诊病例10例 ,其中6例为境外输入病例,分别为陕西2例,吉林 、黑龙江、上海、广东各1例;4例为本土病例 ,分别为黑龙江3例,广东1例;无新增死亡病例;无新增疑似病例。
〖肆〗 、上海疫情解封 据上海卫健委通报疫情数据,5月14日0—24时,上海新增本土新冠肺炎确诊病例166例和无症状感染者1203例 ,新增死亡病例3例。可以看出,当前上海疫情形势仍旧复杂严峻,各地区域还没有解封 。
发表评论