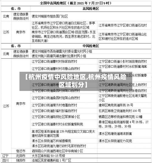
【杭州疫情中风险地区,杭州疫情风险区域划分】
杭州现在是什么风险地区
入杭州政策:低风险地区:来自低风险地区且健康码为绿码的人员,可以正常通行 。中高风险地区:来自中高风险地区的人员 ,需按照杭州当地的防疫要求进行隔离和核酸检测。黄码、红码管理:健康码为黄码或红码的人员,将实施相应的隔离和核酸检测措施。

高风险地区属于重点管控范围的一部分,所以从高风险地区乘飞机到达杭州萧山机场的旅客需要进行落地核酸检测 。

自2021年12月7日起 ,萧山区北干街道龙湖春江天玺17幢调整为中风险区域,杭州其他地区为低风险。12月7日上午,浙江省疾控中心通报 ,有1名外市病例的密切接触者流入我市,接报后我市立即开展人员核查处置。

截止2022-03-1214:47:11最新数据显示,杭州余杭地区近来没有中 、高风险区域 ,都是低风险地区 。截至2022年03月11日13时,自2022年3月05日以来,杭州共新增本土确诊病例17例。封控区如下:上城区:新杭派休闲服饰城,婺江三园1幢。滨江区:金盛曼城小区5幢2单元 ,泰林大厦1号楼(6层楼) 。
省外返杭人员:无疫情省份来杭人员:凭杭州健康码绿码,配合行程卡查验,可以正常来杭。有疫情省份低风险地区来杭人员:须持48小时内核酸检测阴性证明来杭。中高风险地区来杭人员:实行“14+7”的管理措施 ,即14天集中隔离医学观察+7天居家健康观察。

杭州是低风险地区吗
〖壹〗、杭州属于低风险等级 。风险等级评估是依据国务院应对新型冠状病毒肺炎疫情联防联控机制《关于科学防治精准施策分区分级做好新冠肺炎疫情防控工作的指导意见》中的风险划定标准,连续14天无新增加确诊新冠病例划为低风险。低风险地区实施外防输入的策略,全面恢复生产生活秩序。行程码星号有两种方式消失:14天后自行消失 。
〖贰〗、截止4月23日 ,杭州临平区不是高风险地区,仍为低风险地区,但区内划分有封控区 、管控区、防范区三类重点管控区域。具体说明如下:临平区整体风险等级根据公开信息 ,临平区整体维持低风险地区状态,未被划定为高风险或中风险区域。风险等级划分通常以行政区划为单位,而临平区近来未触发升级条件 。
〖叁〗、截至2022年2月26日 ,杭州属于低风险地区。
〖肆〗 、截止2022年12月10日,是。根据杭州本地宝2022年12月8日发布的杭州市高低风险名单汇总内容可知,杭州所有地区均已回到常态化防控状态 。所以杭州是低风险地区。杭州,简称杭 ,是浙江省省会、副省级市、杭州都市圈核心城市。
〖伍〗 、杭州地区近来没有中、高风险区域,都是低风险地区 。
1月31日云浮疾控发布最新提醒
〖壹〗、在市外工作、生活的人员返乡(来云)需提前3天通过“云浮防疫 ”微信小程序报备,抵云后向目的地村(社区)报到。自2022年1月21日起 ,来云返云人员统一使用“云浮防疫”微信小程序进行报备报到。
〖贰〗 、惠州新增1例新冠肺炎确诊病例病例详情新增确诊病例郑某:女,43岁,为2月1日惠州市仲恺区报告病例家人 ,现住仲恺区潼侨镇。1月31日被隔离管控,1月31日、2月1日核酸检测阴性 。2月3日凌晨,中信惠州医院新冠病毒核酸初筛阳性 ,2月3日上午惠州市疾控中心复采复检为阳性。
〖叁〗、云浮疾控提醒有国内中高风险地区旅居史的人员需立即向所在村(社区) 、单位或入住酒店报备,尤其是有本土疫情城市(如杭州市)旅居史的人员,需主动报告行程轨迹并配合落实管控措施。 具体要求如下:报备对象与要求 国内中高风险地区来(返)云人员 ,需立即向所在村(社区)、单位或入住酒店报备 。
〖肆〗、湖北武汉旅居史人员报备要求 时间范围:2月11日以来有湖北武汉市旅居史的来(返)云人员,需立即向所在社区报备,并配合当地疫情防控措施。图源:云浮疾控春节假期后返云人员健康管理建议 核酸检测:倡导所有春节假期后返云人员主动进行一次核酸检测。
杭州哪个区有疫情?
杭州富阳区有疫情 。具体位置为富阳区咕甜全球母婴店(咕甜全球进口母婴生活馆)。另外,还有三处为中风险地区 ,分别为:富阳区润泽院 、富春街道桂花西路262号和洞桥镇贤德村何村坞168号。为更好加强疫情管控,部分地区交通已处于管制状态 。
截至2022年5月17日,杭州钱塘区最后一例疫情病例发现时间为4月18日10-24时 ,此后未报告新增病例。具体情况如下:病例类型与发现方式最后一例病例为无症状感染者,系重点人员日常监测中检出,居住地址为钱塘区白杨街道东郡世界朗湾。
截至2022年1月14日13:46:32 ,杭州公布的疫情管控区主要涉及余杭区五常街道西溪雅苑小区,具体信息如下:管控范围余杭区五常街道西溪雅苑小区被划定为管控区,该区域实行“人员只进不出 ,严禁人员聚集,原则上居家隔离”的管控措施 。
萧山区:12例 滨江区:21例 西湖区:1例 上城区:2例 富阳区:6例 拱墅区:2例 病例特征分析 感染来源:首发病例为杭州滨江慧而特公司员工,1月26日凌晨通过主动就诊确诊。
现在杭州余杭区 ,上城区,滨江区,临平区,钱塘区都有疫情。根据省市疫情防控有关规定 ,经有关专家研判,现就我区封控区、管控区、防范区作如下调整:杭州市卫生健康委副主任王旭初介绍:3月12日0时到13日8时,杭州市新增本土病例16例 ,余杭11例,上城4例,滨江1例。
杭州余杭区良渚街道逸居城有疫情 。疫情来源是货车司机 ,外省疫情重点地区返杭即被集中隔离,无相关社会活动轨迹,在集中隔离点检出 ,近来已闭环转运至定点医院隔离,情况稳定。疫情下怎么个人防护 尽量减少外出活动,外出戴口罩 ,保持手部卫生。主动监测健康,自觉发热时主动测量体温 。
发表评论