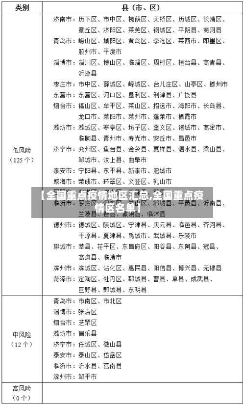
【全国重点疫情地区汇总,全国重点疫情区名单】

2022全国中高风险区名单汇总全国中高风险地区名单最新更新

截至近来,国内共有2个高风险地区 ,76个中风险地区,主要分布在陕西省、河南省 、浙江省等地,以下为详细信息(数据不包括港澳台地区):高风险地区:具体地区名单会随疫情形势动态调整 ,可通过权威渠道实时查询 。高风险地区通常意味着当地疫情较为严重,传播风险高,会采取更为严格的防控措施 ,如封控管理、全员核酸检测等。

【全国重点疫情地区汇总,全国重点疫情区名单】-第1张图片

天内有聚集性疫情(如学校、工厂等集体单位出现多例关联病例)。中风险地区:14天内有新增确诊病例;累计确诊病例不超过50例,或超过50例但14天内无聚集性疫情 。低风险地区:无确诊病例,或连续14天无新增确诊病例。查询建议 实时性:中高风险地区名单每天更新 ,出行前需再次确认目的地风险等级。

全国中高风险地区名单持续更新如下:截至2022年6月21日 ,全国有高风险地区11个,中风险地区38个如下 。

高风险等级地区:以县 、市(区)为单位,累计病例超过50例 ,且14天内有聚集性疫情发生的地区。中风险地区:以县市区为单位,存在以下两种情况之一的地区:14天内有新增确诊病例,且累计确诊病例不超过50例;或累计确诊病例超过50例 ,但14天内未发生聚集性疫情。

查询流程:进入小程序后,点击页面上部的查询按钮,系统将直接展示全国中高风险地区名单 ,信息一目了然,无需复杂操作 。功能特点:数据由国家卫生健康委提供,权威性强;覆盖全国所有省级行政区 ,更新及时,可精准定位至区县级风险等级 。

截至相关通告发布时,2022年安阳市中高风险地区汇总如下:高风险地区有2个 1月10日 ,汤阴县育才学校被划定为高风险地区。1月10日 ,汤阴县古贤镇大朱庄村被划定为高风险地区。中风险地区有3个 1月10日,内黄县六村乡袁六村被划定为中风险地区 。

多地更新监理补考防疫安排(附各省最新防疫要求汇总)

考前7天内来自省外及省内疫情报告县市区(即低风险地区)的考生,须持有抵阜前48小时内的和本人首场考试考前3天3检的核酸检测阴性证明 ,并在考试当天由考点疫情防控副主考和医护人员综合研判,排除风险后方可参加考试。

022年监理工程师考试整体情况正常举行地区:16个地区按计划完成考试。停考/暂停地区:部分省份因疫情防控不具备开考条件宣布暂停,包括沿海地区(报考人数占比较高) ,但未明确取消全年考试资格 。北京特殊政策:明确取消2022年考试,成绩并入下一年度。

剩余时间:从停考通知发布至11月一建考试约5个月,既避免因战线过长导致懈怠 ,又防止因时间紧迫影响复习质量。学习节奏:可分阶段推进:基础巩固(1-2个月):梳理监理与一建重合知识点,建立知识框架 。专题突破(2-3个月):针对一建特有内容(如工程经济、项目管理实务)进行强化训练。

防疫要求:若考试前本地疫情形势变化,需提前了解考场防疫政策(如核酸检测、健康码等) ,避免因条件不符影响借鉴。总结:近来监理工程师补考时间初步定为12月上旬,但最终安排需以报名地考试机构发布的通知为准 。考生应保持关注并做好应试准备。

022年监理工程师考试确定暂停的省份共有14个,分别为上海 、江苏、青海、安徽 、山东 、辽宁、天津、浙江 、吉林、河北、江西 、广东、内蒙古、山西。暂停考试信息汇总背景根据2022年5月7日12:00前的公开信息 ,中国人事考试网未发布全国性通知 ,但各省陆续公布了考试安排 。

考生应对建议 持续备考:在官方通知发布前,建议考生保持复习节奏,巩固知识点 ,避免因等待补考而中断学习 。关注官方信息:定期查看天津市人社局官方网站或住房城乡建设委公告,获取最新考试安排。准备防疫材料:若补考举行,可能需提供核酸检测证明 、健康码等材料 ,考生需提前了解要求并做好准备。

上海港深夜通知!江浙皖继续从严管控!附全国港口集卡受疫情影响汇总

上海港4月2日零时起实施新版防疫通行证要求,离沪人员须持48小时内核酸阴性证明及24小时内抗原检测阴性证明(或提供24小时内核酸阴性证明替代抗原检测) 。江浙皖地区对集卡运输实施严格管控,部分区域劝返带星司机或要求工厂接驳 ,建议自上海出口货物转由宁波港或通过驳船转运至上海港。上海港防疫通行证新规实施时间:4月2日零时起。

上海港深夜发布新管控要求,江浙皖地区对集卡运输从严管控,货代需关注以下关键信息并调整运输方案:上海港最新管控要求自4月2日零时起 ,离沪人员(含集卡司机)需满足以下条件:核酸检测:48小时内核酸检测阴性证明 。

上海港实施集卡闭环管理,宁波集运基地因疫情一度临时关闭,近来宁波仓库已恢复进仓但有严格防疫要求 ,同时上海、宁波倡议关怀集卡司机。

上海港并未严重拥堵 ,等泊船只数量为个位数,等泊平均天数为正常值。全球疫情下,跨境物流面临履约、供应链 、收汇、物流等多重风险 ,但通过合理应对措施可降低影响 。上海港的真实情况上港集团回应:上港集团明确表示,有关“上海港严重拥堵 ”的报道不实。

集卡运输受阻:位于宁波北仑区的宁波舟山港北仑港区,对在北仑区域外等待进港的集卡司机执行新的防疫政策。集卡车队和司机大多在北仑两大管控区上班生活 ,疫情导致集卡无法正常出车 。据统计,北仑区有集卡车2万多辆,截至1月2日 ,累计发放专用通行证仅3000多张,占总数不到2成,集卡运输能力大幅下降。

近期上海及全国各地疫情形势严峻 ,港口运作虽正常,但跨省市拖车运输受影响,部分上海港出口货物出沪装柜受阻 ,防疫措施降低卡车运输效率。海运空运费用一天一个价 ,疫情将导致运费持续上涨,给托运人和承运人带来更多不确定性 。

哪些地方疫情最严重

湖北省、黑龙江省 、江苏省 、山东省、河南省 。根据全国疫情防控中心显示,湖北省是最严重的 ,其次就数黑龙江省了,全国各地都不要黑龙江身份的打工者。都怕被传染,年后外出的打工者有百分八十五的人都被劝返回黑龙江省了。

江苏省是近来全国疫情最为严重的省份之一 。根据最新的中高风险区域名单 ,江苏省拥有2个高风险地区和50个中风险地区。8月1日,江苏新增40例本土确诊病例,其中11例为轻型 ,29例为普通型。同时,新增2例本土无症状感染者,以及3例境外输入确诊病例 。

中国疫情严重的七个城市包括武汉、上海 、广州、深圳、北京 、重庆和成都。这些城市在过去的一段时间内 ,由于各种原因,疫情形势较为严峻。武汉作为疫情最初爆发的城市,受到了广泛的关注 。在初期 ,武汉的疫情形势异常严峻 ,但随着全国上下的共同努力和有效防控措施的实施,疫情逐渐得到了控制。

发表评论