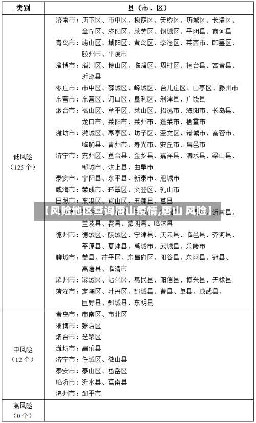
【风险地区查询唐山疫情,唐山 风险】

唐山还有高风险地区吗

唐山还有高风险地区。通过查询相关公开信息显示截止于2022年12月2日,河北省全境现有新冠疫情高风险地区3413个 ,其中唐山市120个,比前一天减少73个,防疫管控措施要求是减少跨地市出行 ,做到非必要不出行,减少聚集性活动 。

【风险地区查询唐山疫情,唐山 风险】-第1张图片

现在唐山没有高风险地区,因为全国已经逐渐开放了疫情封控 ,唐山也是全面解除封控,投入正常的生产当中,但现在病毒仍存在于我们的身边 ,只不过不能给我们造成致命的伤害了,我们要有自我防范的意识,养成良好的习惯 ,早日把病毒消灭干净 ,确保我们健康的生活。

【风险地区查询唐山疫情,唐山 风险】-第2张图片

通过查询相关资料显示:7月中旬。唐山地区因接触新冠感染者,所以被国家视为疫情高风险地区,国家计划在7月中旬解封唐山 。滞留唐山的人员要等国家进一步通知。

2022年河北唐山疫情最新消息:唐山封城了吗?具体什么时候解封?

〖壹〗、022年3月唐山未封城 ,但实施了全域临时封控管理,解封时间需官方另行通知。具体内容如下:2022年3月唐山疫情最新情况病例数据:截至3月21日24时,唐山市此轮本土疫情累计报告确诊病例14例 ,无症状感染者45例,主要涉及丰润区 、开平区、高新区、路南区 、路北区、曹妃甸区、迁西县 。

〖贰〗 、河北唐山封城了吗2022 唐山没有封城。但3月22日晚间,唐山市新冠肺炎疫情防控工作领导小组办公室发布了“严格实施临时性全域封控管理的公告” ,为彻底阻断疫情传播蔓延,尽快实现社会面清零,全市实施临时性全域封控管理。

〖叁〗、022年4月18日 。通过查询相关资料显示:自2022年4月18日零时起实施临时全域封控管理 ,解除时间另行通知。封控区域:滦州市全域所有村(居)、社区实行封闭管理,每个村(居) 、社区只保留一个出入口,卡口24小时值守 ,检查点值守人员不少于2人 ,除防疫工作人员凭工作证件出入外,其他人员严禁出入。

〖肆〗、022年11月20日 。通过查询唐山疫情防控文件可得,截止到2022年11月20日 ,唐山乐亭属于常态化防控区域,因此该地疫情已经解封 。唐山,简称“唐” ,河北省辖地级市,东与秦皇岛市隔(滦)河相望,南临渤海 ,西与北京、天津毗邻,北依燕山隔长城与承德市接壤,地处交通要塞。

〖伍〗 、没有封 ,是临时性管控。唐山疫情最新消息今天封城了是谣言,全域临时性管控不是封城 。2022年9月18日5:30时起,对河北唐山丰润区全域实施为期3天临时性管控 ,并连续开展3轮全员核酸检测。截止2022年09月21日14时 ,唐山共有低风险地区1处,中风险地区5处,高风险地区6处。

唐山迁安市大五乡是高风险地区吗

不是 。通过查询河北疫情最新动态了解到 ,截止到2022年12月5日,唐山迁安市大五乡属于低风险地区。迁安市,河北省财政直管县 ,扩权县。河北省辖县级市,由唐山市代管 。位于河北省东北部。

浙江鄞州区五乡镇中心小学通过升级改造垃圾房 、创新设计及系统化教育举措,成功打造“可爱风 ”四星级垃圾房 ,显著提升学生垃圾分类积极性,并获得多项荣誉。

位于宁波市鄞州区五乡镇宝幢太白山麓华顶峰下,始建于西晋武帝太康三年(公元282年) ,占地面积124100平方米,建筑面积23400万平方米 。该寺拥有600余间殿、堂、楼 、阁,开放时间为06:00~16:00。

发表评论