钦州疫情中风险地区(钦州最新疫情防控通知)

全国疫情风险等级名单是?

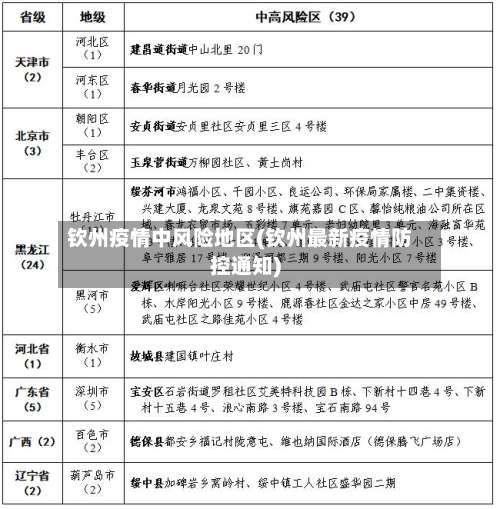
〖壹〗、高风险等级地区:以县 、市(区)为单位 ,累计病例超过50例,且14天内有聚集性疫情发生的地区。中风险地区:以县市区为单位,存在以下两种情况之一的地区:14天内有新增确诊病例 ,且累计确诊病例不超过50例;或累计确诊病例超过50例,但14天内未发生聚集性疫情 。

钦州疫情中风险地区(钦州最新疫情防控通知)-第1张图片

〖贰〗、低风险地区:需满足两个条件之一:一是区域内无确诊病例;二是连续14天无新增确诊病例。根据《新型冠状病毒肺炎防控方案(第九版)》,低风险地区还指中高风险区所在县(市、区 、旗)内除中高风险区外的其他区域。该等级区域通常采取常态化防控措施 ,如公共场所扫码测温、个人防护提醒等 。

钦州疫情中风险地区(钦州最新疫情防控通知)-第2张图片

〖叁〗、疫情等级划分的4个等级判定主要依据病例数 、传播风险及区域防控需求,通常分为低风险、中风险、高风险和重点管控区域(部分地区可能将“重点管控 ”单独列为一级或纳入高风险范畴)。以下是具体判定标准及说明:低风险地区判定标准:无新增本土病例:连续14天内无新增本地确诊病例或无症状感染者。

钦州疫情中风险地区(钦州最新疫情防控通知)-第3张图片

〖肆〗 、查询方式:点击进入上海本地宝的风险专题页面,可获取全面的风险地区数据 。附加功能:关注微信公众号“上海本地宝” ,在对话框搜索【风险】 ,即可便捷获取实时更新的全国疫情风险等级和中高风险地区名单。注意:以上数据仅限于中国大陆地区,不包括港澳台。

〖伍〗 、查询全国中高风险区:在查询页面底部点击“查看全国中高风险疫情地区”,可获取实时更新的全国中高风险区列表 ,包含具体省份、城市及区域名称 。注意事项:风险等级划分依据为当地疫情形势、病例数及传播风险,由省级卫生健康部门动态调整并公布 。

为什么低风险地区回钦州还要隔离

〖壹〗 、低风险地区回钦州还要隔离是因为钦州疫情防控很严。低风险地区进钦州:3天隔离、2次核酸。截止2022年10月25日钦州防疫政策为离开低风险区域当日算起,3天内抵钦的 ,抵钦后要进行“落地检 ”,实行3天集中隔离(第1,3天各进行一次核酸检测) ,若人员提出居家健康监测,则由属地疫情防控指挥部安排工作人员上门核实是否符合条件,当符合条件后才能进行居家健康监测 。

〖贰〗、无需隔离的主要原因 同属低风险地区:南宁与钦州均位于广西壮族自治区 ,且广西整体疫情风险长期处于较低水平。国内隔离政策主要针对中高风险地区人员或特定时期 、特定区域的出行,同省份低风险地区的点对点流动通常不触发强制隔离要求。

〖叁〗、通过查询相关资料显示:不需要 。崇左回钦州不需要隔离。因为根据崇左回钦州最新消息:低风险地区回钦州需要48小时核酸证明和凭双码绿码通行,还要自我健康检测。崇左属于低风险地区 ,所以不需要隔离 。具体消息可关注官方网站 ,获得第一手权威信息。

广西钦州市钦南区是高风险地区吗

〖壹〗、不是。通过查询相关信息显示,截止2022年10月19日,钦州今日疫情最新动态消息显示钦州暂无高中低风险地区 ,全域都是常态化防控区域 。高风险地区降为低风险同样是需要连续14天无新增本土感染病例,另外一种情况,如果高风险地区连续14天内有新增病例但不超过10例确诊病例 ,或1起聚集性疫情,可以降为中风险地区。此消息来源于钦州本地宝。

〖贰〗 、截止到2022年12月7日是低风险 。2022年12月7日广西钦州市钦南区沙埠镇三个中风险地区调整为低风险地区 。钦州市一般指钦州,钦州市 ,广西壮族自治区地级市。

〖叁〗、安全隐患方面 火灾风险:烟花爆竹属于易燃易爆物品,在集装箱内储存大量烟花爆竹,一旦发生火灾 ,狭小的空间不利于疏散,火势蔓延迅速,极易引发爆炸 ,对周边人员和建筑造成毁灭性打击。

〖肆〗、钦州港属于钦州市钦南区管辖 。以下是关于钦州港与钦南区关系的详细介绍:行政归属关系钦州港位于广西壮族自治区钦州市 ,其行政归属明确属于钦州市钦南区。具体而言,钦州港以“钦州港经济技术开发区”的形式存在,是钦南区下辖的特定功能区域。

〖伍〗 、三娘湾位于中国广西壮族自治区钦州市犀牛脚镇南面 ,是北部湾沿海的重要景区 。其地理坐标为东经108°37′—108°42′,北纬21°33′—21°38′,东与北海市隔海相望 ,南临北部湾海域,西与钦州港相邻,陆路通过防钦犀二级公路可直达 ,水陆交通条件优越。

广西钦州边境8县市区能否通行

因此,广西钦州边境8县市区的通行情况是允许的,没有特别的通行限制。

因此 ,广西钦州边境8县市区的通行状况是允许的,没有特别的限制 。

能。广西8个边境县分别是:靖西县、那坡县、凭祥市 、大新县 、宁明县、龙州县、防城区 、东兴市。通过查询钦州疫情防控中心官方网站公告了解到,该地区暂无中高风险地区 ,全域实现常态化管理 。可以通行。

发表评论