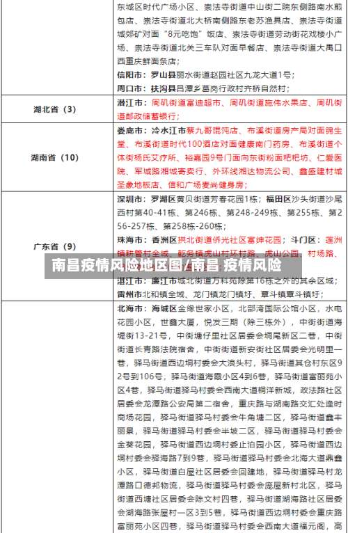
南昌疫情风险地区图/南昌 疫情风险
进南昌防疫最新政策
外地到南昌防疫最新政策如下:重点地区来(返)昌人员管控:『1』来(返)昌人员须持48小时内核酸检测证明,并提前1天向所在社区(村) 、单位、宾馆酒店报备;『2』高风险地区来(返)昌人员管控:实行“7天居家隔离 ”。即自离开之日起 ,按填平补齐原则,实行7天居家隔离,期间赋码管理、不得外出 。

省内重点地区来返昌人员管控:(一)高风险地区来返昌人员管控:实行“7天集中隔离”。即自离开之日起 ,按填平补齐原则,实行7天集中隔离,在第7天各开展1次核酸检测。

重点地区来(返)昌人员管控:(一)来(返)昌人员须持48小时内核酸检测证明 ,并提前1天向所在社区(村) 、单位、宾馆酒店报备 。(二)高风险地区来(返)昌人员管控:实行“7天居家隔离”。即自离开之日起,按填平补齐原则,实行7天居家隔离,期间赋码管理、不得外出。
低风险区实行“个人防护消大梁 ,避免聚集 ”,离开所在城市持48小时核酸检测阴性证明 。 进入南昌政策:省内重点地区来返昌人员管控:(一)高风险地区来返昌人员管控:实行“7天集中隔离”。即自离开之日起丛拍,按填平补齐原则 ,实行7天集中隔离,在第7天各开展1次核酸检测。
来返吉安防疫要求:《2022吉安最新隔离核酸要求(持续更新)》进南昌防疫要求:☆温馨提示☆ 指挥部另有要求的按指挥部要求执行,建议来返南昌前电话询问目的地疾控中心/疫情防控指挥部/社区及村组具体防疫政策(点击查看各县区指挥部电话)。①高风险区人员来昌:“7天集中隔离” 。

东西湖区高低风险地区汇总名单表格一览
〖壹〗 、武汉东西湖区高低风险地区名单截至2022年11月25日9:00 ,武汉东西湖区有高低风险地区,共63处高风险,1处低风险。
〖贰〗、这样打印中高风险地区最新名单:从网上找到中高风险地区的最新名单。复制粘贴到Excel表格 。设置打印区域。最后打印。
〖叁〗、截至2022年3月3日17:50 ,山东中风险地区为青岛市黄岛区九龙江路53号甘水湾小区,暂无高风险地区 。
〖肆〗、截至12月15日16时)全国现有1243个高风险地区,涉及21个省(自治区 、直辖市)和新疆生产建设兵团、69个设区市(区);161个低风险地区 ,涉及21个省(自治区、直辖市)和新疆生产建设兵团 、68个设区市(区)。
南昌市属于什么风险地区
南昌不是中高风险地区,南昌市全域均为常态化防控区域。南昌市全域包括:东湖区、西湖区、青山湖区 、青云谱区、南昌县、安义县 、进贤县、高新区、新建区 、红谷滩区、经开区全域 。南昌是江西省辖地级市、省会、国务院批复确定的中国长江中游地区重要的中心城市。
南昌不是中高风险地区,南昌全市是常态化防控区。 南昌市全区包括:东湖区 、西湖区、青山湖区、青云浦区 、南昌县、安义县、进贤县 、高新区、新建区、红谷滩区 、经济开发区 。 南昌是江西省下辖的地级市,省会 ,国务院批准的中国长江中游地区重要中心城市。
南昌不算中高风险地区。低高中风险区域划定标准是:高风险区域:新冠病毒阳性感染者居住的地方,以及活动频繁且疫情传播感染可能性较高的工作地和活动地等区域,划为高风险区域。按原则以居住小区或村为划定单位 ,根据流调研判结果可调整风险区的范围 。
发表评论