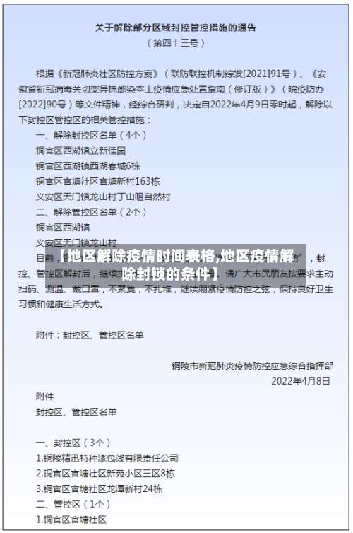
【地区解除疫情时间表格,地区疫情解除封锁的条件】
美国国务院官宣:赴美禁令解除!8月1日可直飞
美国国务院宣布自8月1日起解除针对中国等地区持有F/M签证学生的赴美禁令 ,允许直接从中国直飞美国,同时明确入境时间 、签证状态等关键细则 。政策核心内容适用人群持有有效F-1(学术课程)或M-1(职业课程)签证的学生,包括中国、伊朗、巴西、南非 、申根地区、英国及爱尔兰的签证持有者。

美国国务院宣布自8月1日起,持有F/M签证的中国学生可直接飞往美国 ,无需第三国中转,但需满足开学时间等条件。 以下是具体政策内容及补充说明:核心政策内容免除赴美禁令 自2021年8月1日起,持有有效F-1或M-1签证的学生可直接从中国飞往美国 ,无需在第三国中转14天。

美国国务院4月26日发布通知,针对开学晚于8月1日且持有有效F-1或M-1签证的中国留学生,解除赴美旅行禁令 ,允许直接从中国飞往美国 。 以下为具体政策及背景信息:核心政策内容直飞条件 适用于项目开学晚于8月1日的中国留学生。需持有有效的F-1或M-1签证。可直接从中国飞往美国,无需转机第三国 。

赴美禁令解除,持有有效F-1和M-1签证的留学生8月1日起可直飞美国 ,但新签证申请仍需等待业务恢复。
美国国务院官宣解除赴美禁令,留学生8月1日起可直飞美国 美国国务院已正式宣布,解除针对留学生的赴美禁令。具体而言 ,持有有效F-1和M-1签证的学生,若其秋季学期开学日期在2021年8月1日之后,将不受Travel Ban的影响,可以在开学前的30天内乘坐直飞航班入境美国 。
美国时间2021年4月26日 ,美国国务院领事局宣布中国学生(F/M类签证)赴美不再受14天旅行限制,无需经第三国隔离即可直接入境,且2021年8月1日后开学的学生可在开学前30天内持有效签证入境。

全球多国取消对华入境限制+免签!无需核酸!全球各大航司恢复至中国航班...
〖壹〗、世界多国放宽对中国旅客的入境限制 ,部分国家取消或调整强制核酸检测要求,东南亚多国积极邀请中国旅客并出台便利措施。意大利:当地时间1月31日,意大利卫生部决定放松针对自中国出发旅客的入境限制 。自2月1日起 ,不再对中国旅客实行强制性核酸检测,改为“随机检测 ”。
〖贰〗 、无需核酸!全球各大航司恢复至中国航班 附3月最新航班如果对这个话题感兴趣的话,欢迎点击小钟老师。
〖叁〗、取消入境前检测要求:自2023年8月30日起 ,所有来华人员(含外国籍及中国籍)无需在登机前进行新冠病毒核酸或抗原检测,航司及口岸部门不再查验相关检测证明 。简化健康申报流程:在《中华人民共和国出/入境健康声明卡》中,不再要求填报新冠病毒检测信息 ,但需如实申报其他健康状况(如发热、咳嗽等症状)。
〖肆〗 、新西兰:2022年7月31日起对全球完全开放,入境免核酸、免隔离、免疫苗,但旅客抵达机场后将获得免费的快速抗原检测(RAT)。日本:3月1日起放宽对来自中国的旅客的入境措施,将落地检改为随机抽检。
〖伍〗 、最新入境政策方面 ,多国调整出入境措施,部分放宽,部分重启防控:澳大利亚:自当地时间7月6日起 ,入境不再需要提供新冠疫苗接种证明,也不需要填写入境声明;离境也不再被要求提供疫苗接种证明 。从7月19日开始,澳洲航空取消对所有世界旅客的新冠肺炎疫苗接种要求 ,但根据政府要求,乘客在机上仍需佩戴口罩。
黄码转绿码要多久时间?
〖壹〗、黄码申请转绿码的时间通常需要7天,但具体情况会根据个人实际和相关政策有所不同 ,以下是一些关键点:一般情况:如果健康码显示为黄码,通常意味着需要进行7天的集中或居家隔离。在这7天期间,每天需完成健康打卡 。如果连续7天健康状态正常 ,健康码将自动转为绿码。
〖贰〗、黄码申请转绿码的时间因不同情况而异,一般为7天,确诊病人出院后需14天。具体如下:一般情况:健康码为黄码的人员,若属于疫情中风险地区居民 、近14天内有中风险地区旅居史、潜在密切接触者或可能暴露的重点人群 ,通常需实施7天集中或居家隔离 。
〖叁〗、黄码申请转绿码的时间通常需要37个工作日,但具体时间因以下情况而异:个人健康状况:申请人的健康状况是转码的重要考量因素,需确保符合绿码的健康标准。申请材料完整性:申请人需提交包括身份证明、健康证明 、行程轨迹等在内的完整材料 ,材料齐全且准确可加快审核进程。
〖肆〗、入豫黄码转绿码的时间主要分为以下几种情况:完成三天两次核酸检测且结果均为阴性:在核酸检测结果由检测机构上传至省一体化疫情防控管理平台后,系统将自动转绿码 。此过程通常在满足条件后较快完成,但具体时间受数据上传和系统处理效率影响。被赋码超过7天且无异常情况:系统将自动转绿码 ,无需额外操作。
〖伍〗、黄码变绿码一般需要24个小时 。在用户提交申诉要求后,如果符合申诉改码条件,系统一般会在24小时以内处理完毕 ,如果在三天后仍不是绿码,可以拨打页面出具的联系方式联系工作人员进行处理。另外有的地方是自己主动上传两次核酸检测阴性报告,上传提交之后 ,就会自动变为绿码。
〖陆〗 、黄码申请转绿码的时间因具体情况而异,但通常情况下,整个过程可能需要3-7个工作日。黄码转绿码的时间主要取决于个人的健康状况、所在地的疫情防控政策以及申请材料的完整性 。在申请过程中,申请人需要提交一系列的材料 ,如身份证明、健康证明 、行程轨迹等。
学生疫情防控排查表怎么填
〖壹〗、填写基础信息 班级与人数:在表格指定位置填写学生所在班级名称及班级总人数。填表人信息:填写负责统计的老师或工作人员姓名、联系方式(如电话或邮箱),确保信息真实可追溯 。录入健康数据 体温记录:根据学生每天上报的体温数据,按表格日期或序号逐一填写 ,需标注测量时间(如晨检 、午检)。
〖贰〗、首先打开wps,点击“学生疫情防控排查表”进入。其次编辑填写需要防控的具体内容 。最后登记每位学生个人联系信息及健康码、出入目的地 、出行方式即可。
〖叁〗、填写基础信息准确填写学生姓名、身份证号、学校名称等基本信息,确认无误后点击“进入填报”。进入防控信息模块再次确认学生信息后 ,点击“开学前防控信息摸排”选项 。
重点关注地区有哪些?
〖壹〗 、明天可重点关注东数西算、新冠治疗、培育钻石 、中药四大板块,以下为具体分析:东数西算 市场热度:最近几天东数西算非常火,属于市场热点。战略背景:东部地区数字经济发达 ,对数据处理需求大,但地少人多不利于大规模建设数据中心;西部地广人稀,可再生资源多 ,可为计算提供充足绿色电力。
〖贰〗、023年城投债发行与兑付双高峰背景下,江苏、云南 、宁夏等省份及天津、昆明、柳州等城市需重点关注,具体分析如下:省级层面:兑付压力突出的地区江苏省 发行规模:2023年3月发行规模超8000亿元,1-3月累计发行60万亿元 ,均为全国第一,且以1-3年期债券为主 。
〖叁〗 、根据《中华肿瘤杂志》发布的2016年中国癌症流行数据,以下省份为特定癌症高发地区 ,需重点关注:鼻咽癌高发省份广东、广西、海南 、江西、贵州鼻咽癌在全国恶性肿瘤发病顺位中排名第20位,但在上述省份中显著高发:广东、广西、海南位居第6位;江西 、贵州位居前10位。
〖肆〗、快过年想要跳槽赚大钱,可重点关注浙江、广东等南部沿海省份城市 ,以及部分二线城市和贫富差距较大城市中的机会,具体如下:收入水平高的城市南部沿海省份:从全国范围月薪水平来看,浙江 、广东、福建等南部沿海省份工资普遍较高。
全国中高风险地区名单表格下载入口
〖壹〗、微信搜索公众号“广州本地宝 ” ,关注后在对话框回复【风险】,可获全国/广州疫情风险等级查询系统 、中高风险最新名单+调整时间等信息。不过该途径可能不直接提供表格下载或一键复制功能,但可以获取最新的中高风险地区名单信息 ,再自行总结成表格 。
〖贰〗、最新全国风险地区名单可通过本地宝——全国疫情中高风险地区名单查询器实时查询。查询平台:本地宝——全国疫情中高风险地区名单查询器查询入口:点击进入(实时更新)本地宝的全国疫情风险等级名单查询系统由小编们实时维护,风险地区有调整时会第一时间更新专题,确保用户获取的信息准确且及时。
〖叁〗、查询方式一:国务院客户端小程序——疫情风险等级查询入口获取:通过微信搜索“国务院客户端”小程序,进入后即可找到“疫情风险等级查询”功能入口 。查询流程:进入小程序后 ,点击页面上部的查询按钮,系统将直接展示全国中高风险地区名单,信息一目了然 ,无需复杂操作。
〖肆〗 、查询方式:点击进入上海本地宝的风险专题页面,可获取全面的风险地区数据。附加功能:关注微信公众号“上海本地宝 ”,在对话框搜索【风险】 ,即可便捷获取实时更新的全国疫情风险等级和中高风险地区名单 。注意:以上数据仅限于中国大陆地区,不包括港澳台。
发表评论