随州疫情风险地区查询(随州疫情速报)

11月30日随州市新增本土无症状感染者9例(附活动轨迹)

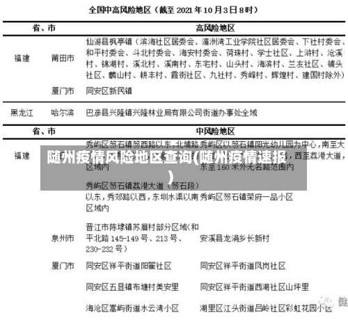
〖壹〗、月30日随州市新增本土无症状感染者9例随县发现5例无症状感染者11月30日,随县发现5例无症状感染者 ,其中2例为外地返乡人员,1例为外市推送协查人员,1例为隔离人员中检出 ,1例为重点人群核酸检测中检出。

随州疫情风险地区查询(随州疫情速报)-第1张图片

〖贰〗 、月3日0-24时,成都市新增本土确诊病例9例(其中3例系昨日通报的无症状感染者订正),新增本土无症状感染者4例。 具体病例信息及活动轨迹如下:新增本土确诊病例 病例4-6:均为昨日通报的无症状感染者转确诊 。

随州疫情风险地区查询(随州疫情速报)-第2张图片

〖叁〗、全国累计新增本土感染者253 ,424例,其中确诊病例26,924例 ,无症状感染者226,500例。11月1日以来全国累计报告感染者总数为23万例,近一周(截至11月22日)平均每天报告22万例 ,较前一周增长一倍 ,显示疫情扩散速度加快。

随县站为何停了

〖壹〗、随州随县高铁站位于湖北省随州市随县安居镇车岗村 。随县站位于中国湖北省随州市,是中国铁路武汉局集团有限公司襄阳车站管辖的三等站,于2015年2月开工建设 ,2019年11月29日投入使用。随县站有侧式站台2座,设到发线2条,正线2条。主要办理旅客列车到发 、通过作业 。随县站位于武西高速线上 ,距随州南站17km,距孝感东站95km,距襄阳东站124km。

〖贰〗、G6856次:随县09:29发车 ,10:48到达汉口,历时1小时19分钟。需注意发车站为随县站,非随州南站 ,适合周边地区旅客 。G1158次:随州南10:04发车,11:07到达汉口,历时1小时4分钟。发车时间接近上午末段 ,运行时间稳定。G3202次:随州南10:15发车 ,11:25到达汉口,历时1小时10分钟 。

〖叁〗、C9217次列车同样从汉口站出发 。途经随县站。然后到达襄阳东站。接着经过谷城北站 。途经丹江口站。最终到达十堰东站。注意事项:列车具体经过路线可能会根据实际情况(如线路调整 、临时停运等)有所变动 。建议出行前查阅最新的列车时刻表或询问车站工作人员,以获取最准确的信息。

〖肆〗、列车继续前行 ,抵达襄阳东站,09:23到达,09:29发车。随后 ,列车在枣阳站停靠,09:44到达,09:51发车 。接着 ,列车依次经过随县站和随州南站,分别于10:11和10:22到达,并在两站均短暂停留后继续行驶。列车继续南下 ,抵达云梦东站,10:49到达,10:51发车。

随州小东关表子安全吗

〖壹〗、题主是否想询问“随州小东关安全吗”?安全 。截止到2022年10月13日 ,通过查询相关资料显示 ,随州小东关属于我国低风险地区,全域处于常态化疫情防控范围,比较安全 ,当地居民依旧坚持每天做核酸,并且出门正确佩戴口罩。

〖贰〗 、安全。根据中国疫情防控官方网站查询了解到,截止2023年11月20日 ,随州小东关属于中国低风险地区,全域处于常态化疫情防控范围,较安全 。在疫情期间 ,建议大家继续保持警惕,遵守当地疫情防控政策,注意个人防护 ,如戴口罩、勤洗手等 。

随州现在还能出城吗

〖壹〗、随州进出城政策及要求 出随州(离开随州去其他城市)核酸要求:近来随州全市都是低风险地区,火车站 、客运站没有要求离开随州提供48小时内核酸检测报告。健康码/行程卡:持健康码/行程卡绿码,体温测温正常可通行。

〖贰〗 、可以的 。根据随州进出城政策及要求 ,近来随州全市都是低风险地区 ,火车站、客运站没有要求离开随州提供48小时内核酸检测报告,持健康码/行程卡绿码,体温测温正常可通行。

〖叁〗、随州现在是不能出城的 ,但是你要去武汉的话,是禁止的。

发表评论