南京是疫情高危地区吗/南京是否新冠高风险地区
中国疫情最严重的三个省
〖壹〗 、江苏省是近来全国疫情最为严重的省份之一 。根据最新的中高风险区域名单,江苏省拥有2个高风险地区和50个中风险地区。8月1日 ,江苏新增40例本土确诊病例,其中11例为轻型,29例为普通型。同时,新增2例本土无症状感染者 ,以及3例境外输入确诊病例。

〖贰〗、疫情最严重的三个省是湖北省、广东省和河南省 。湖北省是疫情爆发的中心地带,尤其是武汉市。这里最初出现了大量病例,并迅速成为全国乃至全球关注的焦点。湖北省的疫情严重程度与武汉市的华南海鲜市场有关 ,这里被认为是病毒传播的源头之一 。随后,湖北省及武汉市采取了严格的封城措施,以遏制病毒的传播。
〖叁〗、当前 ,疫情最严重的三个省份分别是江苏 、云南和河南。 以江苏省为例,根据现有数据,该省近来有两个高风险地区和50个中风险地区 。 2021年8月1日 ,江苏新增本土确诊病例40例,其中11例轻型,29例普通型;新增本土无症状感染者2例。
〖肆〗、问责背景:国务院办公厅督查室针对辽宁、安徽 、湖南三省非洲猪瘟疫情集中连片发生、小范围流行的情况发出督办函 ,要求对查实问题严肃追责。截至2018年12月31日,全国23个省级行政区暴发非洲猪瘟疫情,其中上述三省疫情数量比较多,辽宁更是中国首例疫情报告地及疫情最严重省份 。
〖伍〗、黑龙江省 、江苏省、山东省、河南省。根据全国疫情防控中心显示 ,湖北省是最严重的,其次就数黑龙江省了,全国各地都不要黑龙江身份的打工者。都怕被传染 ,年后外出的打工者有百分八十五的人都被劝返回黑龙江省了 。

南京是高风险地区吗
南京为低风险地区时一般情况:若南京处于低风险地区,且个人不属于高风险岗位人员 、未被赋“红(黄)码”,同时未前往中高风险地区所在城市的其他区域 ,按照上海当时的防疫政策,一般不需要隔离。但需做好个人防护,抵沪后开展7天的自主健康监测 ,其间每天早晚两次自测体温,减少不必要的人群聚集活动,规范佩戴口罩。
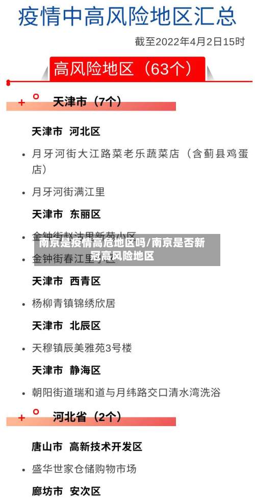
截至2022年3月18日 ,南京市存在中高风险地区,其中高风险地区1个,中风险地区8个。具体划分如下:高风险地区(1个)江宁区东山街道湖西雅居东苑 。该区域因疫情传播风险极高被划定为高风险等级,需严格落实封控措施。
离开南京非必要不出行:近期非必要不出境、非必要不离宁 ,不要去中高风险地区,非必要不前往已有阳性感染者报告的城市。确需离宁要求:须持48小时核酸检测阴性证明和行程码、健康码等 。离宁前及返宁后均需向所在社区(村)报备或所在单位报批。在途中做好个人防护,同时做好对于自身的健康监测。
南京现在是中高风险地区吗?
截至2022年3月18日 ,南京市存在中高风险地区,其中高风险地区1个,中风险地区8个 。具体划分如下:高风险地区(1个)江宁区东山街道湖西雅居东苑。该区域因疫情传播风险极高被划定为高风险等级 ,需严格落实封控措施。
截至2022年3月14日24时,南京全域均属低风险地区,近来(以提供信息时间点为准)并非中高风险地区 。以下为具体说明:风险等级更新时间:信息明确标注更新于2022年3月15日 ,数据统计截止时间为2022年3月14日24时,内容时效性较高。
南京近来是低风险区域。自2022年4月6日起,南京市4个中风险地区调整为低风险地区 ,调整后南京市全域为低风险地区 。以下为详细说明:风险等级调整情况根据公开信息,南京市自2022年4月6日完成风险等级调整后,全市范围内已无中高风险地区,全域实施低风险管控措施。
南京为中高风险地区时中风险地区:对所有来自或途经国内疫情中风险地区的来沪返沪人员 ,一律实施14天严格的社区健康管理,实行2次新冠病毒核酸检测。即需要在社区的安排下进行居家健康监测,非必要不外出 ,期间按照要求进行核酸检测。
南京去上海要隔离吗
近来从南京去上海是否需要隔离,取决于南京的疫情风险等级以及个人具体情况,若南京为低风险地区 ,一般无需隔离;若为中高风险地区,则需根据风险等级接受相应隔离措施 。
从南京去上海是否需要隔离,取决于南京当地的疫情风险等级。 高风险地区来沪:如果南京被划分为高风险地区 ,那么从南京来沪的人员一律需要实施14天集中隔离健康观察和2次新冠病毒核酸检测。
南京到上海的检测报告,做好的没有体温的到上海需要隔离吗?南京到上海需要坐48小时核酸检测报告,带上行程码 ,到上海不需要集中隔离,但是需要居家隔离 。
因为南京不是疫情的重灾区,所以到上海不用被隔离。但是需要配合安检等级或者检查即可,且你也得有江苏的健康码才行。还要确保你没有去过疫情的重灾区就可以了 。
低风险地区到南京会被隔离吗?
〖壹〗 、低风险地区到南京不会被集中隔离 ,但需实行“3+11 ”健康管理措施,具体如下:健康管理措施内容 3天居家健康监测:要求在社区的指导下居家,非必要不外出。若确需外出 ,需向社区报备并避免前往人员密集场所。11天跟踪健康监测:后续11天需配合社区进行健康随访,期间可正常出行,但需做好个人防护 ,避免参加聚集性活动 。
〖贰〗、江苏省内到南京是否需要隔离,需根据具体情况判断,低风险非涉疫地区无需隔离 ,重点关注城市或中高风险地区相关人员需按要求采取相应防控措施。具体如下:江苏省内低风险非涉疫地区来宁:无需核酸检测和隔离,携带健康码绿码即可。
〖叁〗、南京近来的进出政策需分情况讨论,是否隔离取决于来源地风险等级及个人行程轨迹 ,低风险地区一般无需隔离,但需遵守健康管理措施;中高风险地区或涉疫人员则可能面临集中隔离或居家健康监测 。
〖肆〗、进入南京的最新规定如下:针对不同风险地区旅居史人员的管控措施 国内中高风险地区旅居史人员 、与确诊病例(含无症状感染者)有轨迹交叉人员严格限制出行,需落实“14天集中隔离+7天居家健康监测”管控措施,隔离期限按离开该地之日算起。
〖伍〗、疫情风险等级: 如果您所在地区为低风险地区 ,且近期没有中高风险地区的旅居史,那么您前往南京的可能性较大。 如果您所在地区为中高风险地区,或者您近期有中高风险地区的旅居史 ,那么根据疫情防控政策,您可能需要隔离或进行核酸检测,这可能会影响您的行程。
〖陆〗、如果从低风险地区来南京不需要隔离 ,只需要提供48小时内的核酸证明即可 。需不需要隔离,要看以下几种情况:如果你是从低风险省份跨省到低风险省份是不需要隔离的,比如现在湖南是低风险地区跨省到江西 ,江西也是低风险省份,是不需要进行隔离的,跨省时至下一出示健康码即可。
南京市高危地区名单
江宁区禄口街道铜山社区和谢村社区所在的连片特困地区。
东莞市(1个):松山湖高新技术产业开发区台科片区 。河北省 廊坊市(1个):安次区葛渔城镇全域。江苏省 常州市(1个):钟楼区清云澜湾项目工地(常州市钟楼区五星街道龙江中路8-2高架桥下)。南京市(1个):江宁区东山街道湖西雅居东苑 。
南京疫情风险地区名单新变化 ,六个区域上升为中风险,而禄口街道全区域皆为高风险地区。此次南京疫情传播范围较广,已经波及到了多个省市,大家一定不能忽视 ,做好防范。
发表评论