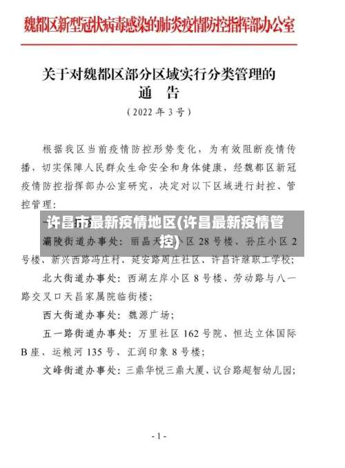
许昌市最新疫情地区(许昌最新疫情管控)
全国昨日新增本土确诊163例,其中天津80例,河南68例
全国疫情数据及分析总体数据1月16日0—24时,31个省(自治区、直辖市)和新疆生产建设兵团报告新增确诊病例223例。其中境外输入病例60例 ,本土病例163例;无新增死亡病例,新增疑似病例4例(均为境外输入)。

据国家卫健委通报,1月16日0—24时 ,全国新增确诊病例223例 。其中本土病例163例:天津80例,河南68例,广东9例 ,陕西5例;广西1例。此次,广东疫情呈多点散发,16日新增本土病例9例 ,其中珠海市5例,深圳2例,梅州市1例 ,中山市1例(为无症状感染者转确诊)。

月26日0—24时,31省份新增本土确诊病例80例、本土无症状感染者274例,主要涉及上海 、北京、天津等地,且部分病例由无症状感染者转归 ,同时新增1例本土死亡病例(上海) 。 具体数据及情况如下:新增确诊病例情况当日新增确诊病例102例,其中境外输入病例22例,本土病例80例。

河南许昌属于中风险地区吗?
截至近来 ,许昌市属于低风险区。不过,河南省风险等级会经常调整,以下为获取最新风险等级信息的方法:全国疫情风险等级查询系统:点击相关链接进入系统后 ,可直观看到最新疫情风险等级 。在【切换城市】栏选取其他城市,还能查询全国各地最新风险等级。
截至近来,河南省许昌市有中高风险地区 ,根据上海最新发布的防疫规定,中高风险地区人员应暂缓来沪返沪,待所在地区风险等级降至低风险后方可来沪返沪。
许昌若属于中高风险地区所在的地市的其他低风险区域 ,从许昌返回宝鸡的人员需按照此要求进行健康监测和核酸检测 。
许昌近来属于低风险地区。根据防疫数据显示,许昌许昌地区近来没有中、高风险区域,都是低风险地区。许昌,古称许州 ,是河南省地级市,河南省政府批复确定的中原城市群地区性中心城市 、中原经济区交通和物流枢纽城市、全国重要先进制造业基地、汉魏历史文化名城 。
河南省许昌市是中风险地区。根据相关内容查询所显示截止2022年11月21日河南省许昌市是中风险地区,河南省许昌市防疫管控实行封闭管理 ,限制人员流动,最大限度严防疫情风险传播。
中低风险区域:疫情已涉及许昌 、郑州、洛阳、周口等地,这属于中低风险区域。对于这些区域 ,如果做好了核酸检测,做好了个人的疫情防控措施,非要走亲戚也是可以的 ,但是不建议串亲拜年 。比较好实行电话或者视频拜年,这不仅仅是对他人的健康负责,也是对自己家里人的负责。
河南哪个地方没有疫情?
截至近来 ,河南省没有疫情的城市有南阳市 、三门峡市和济源市。以下是详细信息:南阳市:未报告新冠肺炎确诊病例或无症状感染者,属于无疫情地区 。三门峡市:同样未出现新冠肺炎相关病例,保持无疫情状态。济源市:作为河南省直辖的县级市,也未报告疫情发生。
河南郑州:部分区域停止集中核酸筛查 郑州市疫情防控初见成效 ,除新郑市顺延临时管控措施外,中牟县、登封市、新密市 、荥阳市将根据新增病例情况,科学精准划定高风险区 。除高风险区外的其他区域停止集中核酸筛查 ,恢复低风险区管理。
开封,商丘等。根据国家疫情防控中心显示,截止2022年8月15日 。开封 ,商丘,濮阳,新乡 ,南阳,驻马店,周口 ,三门峡,安阳,鹤壁,平顶山均无疫情。
河南没有地方出现疫情。2021年2月25日0时-24时 ,河南省无新增确诊病例、疑似病例,新增无症状感染者2例(为境外输入),1例无症状感染者解除医学观察 。截至2021年2月25日24时 ,河南省累计报告本地确诊病例1273例,其中死亡病例22例,出院病例1251例。
截止2022年11月9日 ,许昌没有疫情。截止2022年11月9日,许昌市无新增本土和新增无症状病例,没有疫情。河南省 ,简称“豫”,中华人民共和国省级行政区 。省会郑州,位于中国中部 ,东接安徽、山东,北接河北、山西,西连陕西,南临湖北 ,总面积17万平方千米。
通过查询相关公开信息2020年3月11日报道鹤壁市无新型冠状病毒肺炎确诊病例。
许昌去上海需要做核酸检测吗(附最新隔离政策)
截至相关政策发布时,许昌去上海需根据风险等级实施不同措施,中高风险地区人员应暂缓来沪 ,已抵沪人员需接受隔离或健康管理;许昌所有人员非必要不离开本市,特殊情况需持48小时内核酸检测阴性证明 。
022上海低风险地区来许不需要隔离,中高风险地区返许需要隔离。更新时间:2022/7/15离开上海离沪人员需提供7两小时内核酸检测阴性证明或24小时内核酸采样证明 ,持“健康码”绿码。风险等级查询:点击进入进入许昌许昌市域外来许返许人员需提前3天向目的地社区 、单位或入住酒店报备 。
您好,上海部分区域前往国内其他省份,需要健康码和核酸检测证明。可致电目的地机场/火车站 ,有关您来源地进入目的地是否需要核酸检测报告,如需要,请提前准备哦。
在疫情低风险地方:要是打算乘坐火车出该地区 ,不需要核酸检测,只要有“健康码 ”绿码即可 。如果要坐火车从当地车站进入该地区的,低风险地区的人不需要48小时核酸检测阴性报告,高风险疫情地区的乘客需要提供核酸检测阴性结果。除此之外 ,某一些高风险区域的人员从当地火车站入当地后还要隔离一段时间。
中高风险地区返乡要求:自上海全域或北京、天津、四川广安 、郑州、许昌等中高风险地区及封控区、管控区所在县(市 、区)返乡者,需实施7天集中隔离+7天居家健康监测(在郑州市免费集中隔离7天的,返县后落实7天居家健康监测) 。
许昌去新郑港区当天回来不需要报备。通过查询相关公开信息显示截止于2022年12月12日许昌地区防疫防控情况常态化 ,防疫管控措施要求是:省外来,返郑人员,不再查验48小时核酸检测阴性证明和健康码 ,取消落地检,离郑不再查验48小时内核酸检测阴性证明。
河南疫情最严重的几个城市
郑州市、许昌市、漯河市。根据河南疫情信息查询,截止到2022年12月13日 ,河南疫情最严重的几个城市是郑州市 、许昌市、漯河市 。河南省,简称“豫”,中华人民共和国省级行政区。省会郑州。
022年3月 ,河南省内有疫情发生的城市包括郑州市、周口市 、焦作市、濮阳市、商丘永城、开封市 、信阳市、洛阳市 。以下是这些地区的相关情况说明:郑州市作为河南省省会,郑州市疫情动态受广泛关注。可通过官方渠道获取确诊病例和无症状感染者数据详情、中高风险区名单 、封控区和封闭区名单等信息。
河南省内近来疫情最严重的五个城市为:郑州市、许昌市、漯河市 、平顶山市、鹤壁市 。
河南信阳疫情严重有两个原因,从地理位置来看的话,信阳就容易被殃及池鱼。信阳距离武汉只有一百多公里 ,与湖北的多个城市接壤。当武汉爆发疫情之后,信阳绝对会率先成为疫情重发区之一 。另外还要看一下全国地图,从广州到哈尔滨这一段路 ,是经过湖北武汉的。
发表评论