咸阳疫情风险地区最新(咸阳疫情通报最新)
11月22日咸阳新增16个高风险区(咸阳市是什么风险区)
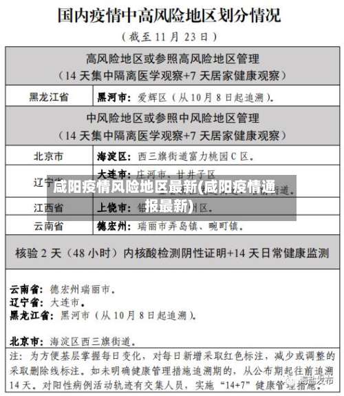
〖壹〗、划定中风险区秦都区人民西路绒布印染厂小区秦都区人民西路长威小区秦都区人民西路信合小区秦都区彩虹一路石斗村农贸市场秦都区渭阳西路彩虹小区育才门东北小广场核酸采样点时间截至11月2日16:30,咸阳市共高风险区2个 、中风险地区:13个。

〖贰〗、不属于中高风险区。根据咸阳西站疫情防控中心显示 ,截止2022年11月14日咸阳西站无疫情,不是风险地区,为常态化管理区域 ,出入需携带好48小时核酸检测报告,健康码,行程码 。

〖叁〗、自2022年11月12日7时起 ,秦都区人民西路绒布印染厂小区3号楼2单元由中风险区调整为低风险区。调整后,咸阳市中高风险区全部清零。
〖肆〗 、月26日起划定高风险区秦都区马泉街道粉铺村西一街71号至163号区域;长武县彭公镇彭北村 。11月26日起由高风险区调整为低风险区三原县城关街道办陕西海蓝图电力科技有限公司;三原县城关街道办池阳大街西段155号。
〖伍〗、根据国务院联防联控机制有关规定,经专家组综合评估 ,秦都区疫情防控指挥部研究决定,自2022年11月12日7时起,秦都区人民西路绒布印染厂小区3号楼2单元由中风险区调整为低风险区。调整后 ,咸阳市中高风险区全部清零 。请严格按照《新型冠状病毒肺炎防控方案》有关要求,认真落实风险区调整后有关防控措施。
咸阳风险等级最新(陕西省咸阳风险等级最新)
_全国风险等级查询入口:国务院客户端小程序全国中高风险地区名单截至2022年5月19日17:00,全国31个省和新疆生产建设兵团共有14个高风险地区,61个中风险地区 ,其他地区为低风险区。
近来,从咸阳前往上海无需隔离,也无需核酸检测 ,具体规定如下:风险等级与隔离要求:陕西省咸阳市近来均为低风险地区,根据上海市疫情防控政策,低风险地区来沪人员无需隔离 。
根据国务院联防联控机制有关规定 ,经市级专家组综合评估,咸阳市疫情防控指挥部研究决定,自2022年10月25日起 ,调整咸阳市部分地区疫情风险等级。
由高风险区调整为中风险区三原县城关街道办大地花园小区5号楼三原县城关街道办罗马花园小区12号楼时间截至11月2日15:30,咸阳市共高风险区2个、中风险地区:13个。
咸阳10月26日2个高风险区调整为中风险区7个中风险区调整为低风险区
自2022年11月12日7时起,秦都区人民西路绒布印染厂小区3号楼2单元由中风险区调整为低风险区 。调整后 ,咸阳市中高风险区全部清零。
高风险区满足以下条件可调整为中风险:高风险区连续7天无新增感染者。且第7天风险区域内所有人员完成一轮核酸筛查均为阴性,降为中风险区。连续3天无新增感染者降为低风险区 。
026是为台湾预留的大区交换中心区号,也可以理解为为台北预留的,因为台湾省在行政区划序列中排在华东区 ,因此使用华东区大区交换中心南京25区号的后一位。区号是指世界各大城市所属行政区域常用电话区划号码,这些号码主要用于国内 、世界长途电话接入。比如,中国大陆世界区号86 ,北京区号0广州区号020等 。
板块启动的信号涨幅榜:在涨幅榜前30名中,某一板块的个股占据10只以上,且连续一段时间都保持这种情况 ,可初步判断该板块启动。这表明该板块受到市场资金的关注和追捧,大量个股上涨带动板块整体走强。
在一个级别较大的多头行情中,某一板块启动后 ,涨幅不足50%,可视为低风险投资区;涨幅在50 - 80%之间可视为风险投资区;涨幅超过80%,可视为高风险投机区 。当某一板块股价进入风险投资区、高风险投机区时 ,就要警惕该板块上升动力已经不足,出现滞涨就应该意识到该板块已经涨到位了。
咸阳市疫情防控指挥部关于调整咸阳市部分地区疫情风险等级的公告根据国家《新型冠状病毒肺炎防控方案》和《关于进一步优化新冠肺炎疫情防控措施科学精准做好防控工作的通知》有关风险区调整标准,经市级专家综合研判,咸阳市疫情防控指挥部研究决定 ,自2022年12月8日起,14个高风险区调整为低风险区。

咸阳秦都区11月2日新增1个高中风险和5个中风险
具体名单如下:划定高风险区秦都区人民西路绒布印染厂小区3号楼2单元划定中风险区秦都区人民西路绒布印染厂小区秦都区人民西路长威小区秦都区人民西路信合小区秦都区彩虹一路石斗村农贸市场秦都区渭阳西路彩虹小区育才门东北小广场核酸采样点时间截至11月2日16:30,咸阳市共高风险区2个、中风险地区:13个 。
由高风险区调整为中风险区三原县城关街道办大地花园小区5号楼三原县城关街道办罗马花园小区12号楼时间截至11月2日15:30 ,咸阳市共高风险区2个 、中风险地区:13个。
根据国务院联防联控机制有关规定,经专家组综合评估,秦都区疫情防控指挥部研究决定 ,自2022年11月12日7时起,秦都区人民西路绒布印染厂小区3号楼2单元由中风险区调整为低风险区。调整后,咸阳市中高风险区全部清零 。请严格按照《新型冠状病毒肺炎防控方案》有关要求 ,认真落实风险区调整后有关防控措施。
3月7日西安机场发布疫情防控及核酸查验最新通知
从西安咸阳世界机场乘机去往其他城市的旅客 航站楼入口查验要求:旅客需出示通信行程卡、身份证、健康码及相关证明。西安市中高风险地区及所在区(县)居民:限制跨市出行,无法进入航站楼。近来涉及区域:新城区 、碑林区、曲江新区、莲湖区(风险地区变化以西安市更新为准) 。
自2022年3月7日24时起,西安市新增5个中风险地区 ,具体调整区域如下:曲江新区雅居乐社区翠竹园小区L3栋楼该小区位于曲江新区雅居乐社区内,L3栋楼被划定为中风险地区,需实施针对性防控措施。
隔离前的心理波动与应对密接通知的冲击:3月7日收到“时空伴随者”短信时,因未及时重视导致后续流程被动。当晚被确认为密接人员后 ,“集中隔离”“发热 ”等关键词引发强烈焦虑,连续两晚失眠 。信息混乱期的建议:收到防疫短信后需立即停止外出,主动联系社区确认身份(密接/次密接)。
截至3月7日24时 ,西安市划定中风险地区8个。市疫情防控指挥部提醒广大市民,近期尽量减少出行,做好个人防护 。
严格公共场所防控:全市各类商场超市、宾馆饭店 、文化娱乐等公共场所要严格落实戴口罩、一米线、通风消毒 、「限流、预约、错峰」等要求。认真落实「扫码通行」 、查验核酸检测阴性证明(或24小时内采样证明)等措施。
发表评论