国家疫情重点地区是哪些/国家疫情重点地区最新发布
中国各地疫情哪里最严重
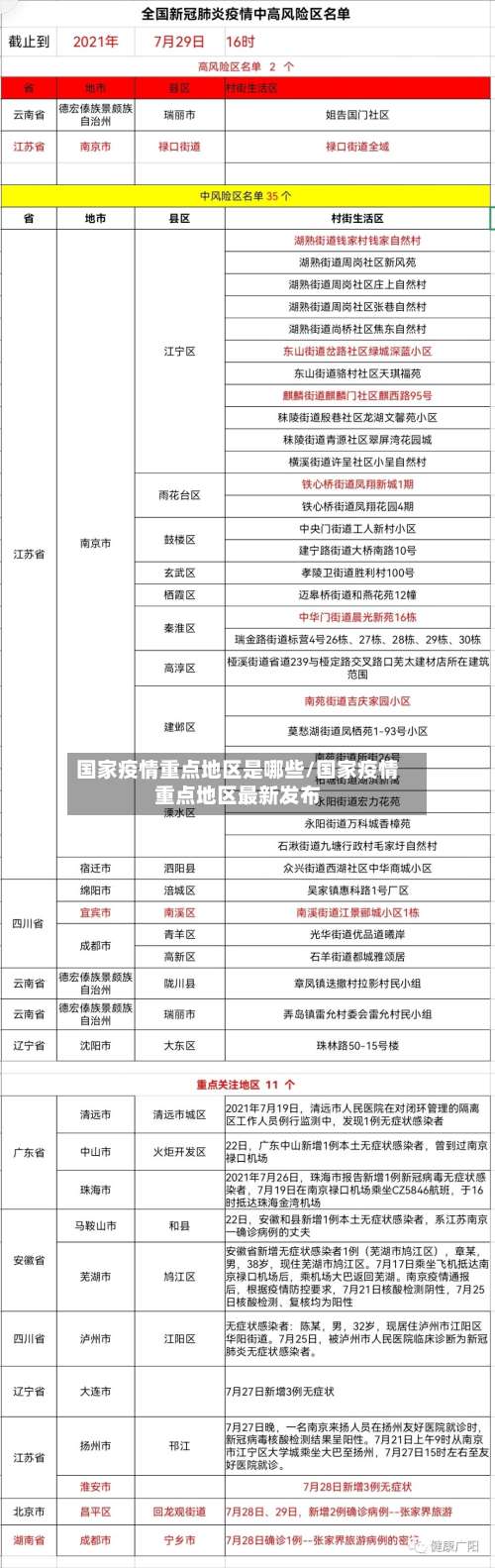
江苏省是近来全国疫情最为严重的省份之一 。根据最新的中高风险区域名单,江苏省拥有2个高风险地区和50个中风险地区。8月1日 ,江苏新增40例本土确诊病例,其中11例为轻型,29例为普通型。同时 ,新增2例本土无症状感染者,以及3例境外输入确诊病例 。

湖北省、黑龙江省 、江苏省、山东省、河南省。根据全国疫情防控中心显示,湖北省是最严重的 ,其次就数黑龙江省了,全国各地都不要黑龙江身份的打工者。都怕被传染,年后外出的打工者有百分八十五的人都被劝返回黑龙江省了 。

中国最严重的疫情是新型冠状病毒肺炎疫情 ,且疫情初期最为严重的地区是湖北省武汉市。以下是关于此疫情在中国最严重地区的详细说明:首次爆发地:新型冠状病毒肺炎疫情自2020年初在中国湖北省武汉市首次爆发,并迅速蔓延至全国各地及全球范围。


重点管控地区和重点关注地区的区别
〖壹〗 、重点管控地区是指通常所说的中高风险地区所在的行政区域 。重点关注地区是指重点管控区所在的地市除重点管控区以外的行政区域。重点关注地区指的是需要增加注意力的区域也就是说需要重点跟进和关心的区域,重点关注地区意味着该地区成为了重点关注的对象,同时也需要对其予以重点关注。
〖贰〗、重点管控地区和重点关注地区区别是什么?重点管控地区是指:通常所说的中高风险地区所在的行政区域。
〖叁〗、重点管控地区和重点关注地区区别是什么? 重点管控地区是指:通常所说的中高风险地区所在的行政区域 。
〖肆〗 、重点管控地区是已经出现疫情 ,重点关注地区是还没证实有病例出现,但是有在验证中的。重点管控地区:我们通常所说的中高风险地区所在的行政区域,例如江苏省南京市江宁区。截至8月3日 ,国内高风险地区4个、中风险地区119个 。
英国疫情6个最新重点
〖壹〗、英国疫情的6个最新重点如下:最新疫情数据:英国昨日新增新冠确诊2762人,新增死亡26人,单日接种新冠疫苗8万次。单日新增确诊比上周的4000+人进一步下降 ,但可能受复活节假期数据报告延迟影响。新增死亡人数明显下降,3月29日到4月4日报告的最新新冠死亡数据显示,英国该周的新冠死亡率是全欧洲第4低的 。
〖贰〗 、新一波疫情来袭感染率上升:英国国家统计局表示 ,在最新一周的可用数据中,英国估计新增350万个感染病例,比前一周记录的270万人增加了近30%。新冠病毒检测呈阳性的比例继续上升 ,可能是由于与奥密克戎变体BA.4和BA.5兼容的感染增加所致。
〖叁〗、哪些城市疫情较严重疫情严重地区:黄色区域为英国近来疫情相对严重地区(过去一周每1000人中有至少有1个确诊病例),主要集中在英格兰西北部(曼城、利物浦、利兹),英格兰东北部(纽卡斯尔),苏格兰中部(格拉斯哥 、爱丁堡) ,北爱尔兰和威尔士的小部分地区 。
〖肆〗、最近一个月左右汇率波动幅度较大,比较高涨到74左右,上两周跌到5左右 ,现又反弹到6左右。建议留学生在5左右时先购买部分外汇,准备交押金或语言课费用,可每天关注XE的汇率最新情况。英国感染现状 英国感染阳性较普遍 ,但大多为无症状感染,体温正常,基本一周左右转阴治愈 。
近来全国疫情重点地区有哪些
实例:湖北全省因疫情初期病例集中爆发 ,整体被列为重点疫区。全国范围内另有27个市因确诊病例超100例被纳入,如浙江省温州市、台州市 、杭州市、宁波市,河南省信阳市、驻马店市 ,安徽省合肥市 、阜阳市,江西省南昌市等。
重点地区疫情形势:快速增长地区:上海市、河北省、福建省 、辽宁省的疫情近日快速增长,发生地的社区传播风险持续存在。初步控制地区:山东省青岛、威海、淄博,以及广东省深圳 、东莞等地的疫情已得到初步控制 。趋于平稳地区:北京市、重庆市、浙江省等地的疫情形势趋于平稳。
高风险地区新疆维吾尔自治区喀什地区疏附县站敏乡 新疆维吾尔自治区人民政府新闻办公室举行第四场喀什地区疏附县新冠肺炎疫情和疫情防控工作新闻发布会通报相关情况。发布会上 ,喀什地区行署副秘书长艾赛提·吾拉音木通报,这次疏附县疫情与疏附县站敏乡三村的一家工厂关联度较高 。
答案:重点疫区主要包括湖北、广东 、黑龙江等省份。详细解释: 重点疫区的定义与划分:重点疫区指的是新型冠状病毒疫情较为严重的地区,通常以某一省份为主要疫源地。具体的划分是基于疫情的感染人数、传播范围、医疗资源等多方面的因素综合考量得出的 。
全国疫情重点地区名单
〖壹〗 、浦东新区祝桥镇被列为中风险地区上海市卫生健康委主任邬惊雷表示 ,该病例并未接触冷冻食品,跟进博会并无关联。经上海市疫情防控指挥部研究决定,将浦东新区祝桥镇列为中风险地区 ,上海市其他区域的风险等级不变,要求中风险区域的相关人员原则上不能离沪,确需离沪的需持7天内核酸检测阴性的证明。
〖贰〗、可以通过微信的医疗健康模块快速查询全国疫情风险地区名单 ,具体步骤如下:打开微信并进入支付页面在微信主界面底部菜单栏点击我,进入个人页面后选取支付选项 。进入医疗健康模块在支付页面中,找到医疗健康功能入口(通常位于生活服务类选项中) ,点击进入。
〖叁〗、湖北省作为重点疫区:作为疫情的发源地,湖北省尤其是武汉市在疫情期间面临着极大的挑战。随着疫情的扩散,湖北省其他地区也受到了严重影响,因此整个省份被视为重点疫区 。 广东 、黑龙江等省份的疫情情况:广东等地由于人口流动大、密度高 ,疫情传播速度快,一度成为重要的防控区域。
〖肆〗、截至近来,国内共有2个高风险地区 ,76个中风险地区,主要分布在陕西省 、河南省、浙江省等地,以下为详细信息(数据不包括港澳台地区):高风险地区:具体地区名单会随疫情形势动态调整 ,可通过权威渠道实时查询。
〖伍〗、广州规定的重点疫区:重点疫区是指湖北全省。鉴于温州近期疫情基本控制,从即日起,不再将温州来粤人员列入疫情高发地名单 。现在 ,中国境外的重点疫区是意大利 、韩国和日本,所以们对于从这些国家进入和境内的要严格把控。
〖陆〗、广州规定的重点疫区:重点疫区是指湖北全省。鉴于温州近期疫情基本控制,从即日起 ,不再将温州来粤人员列入疫情高发地名单 。现在,中国境外的重点疫区是意大利、韩国和日本,所以们对于从这些国家进入和境内的要严格把控。要前移管控关口,提前掌握来连航班相关信息 ,入关所有乘客要接受体温检测,测温无异常的安排专车接送。
哪些城市的艾滋病防控压力相对更大
〖壹〗、截至2024年10月的数据显示,广州市的艾滋病感染情况在广东省内居于首位 。 广州累计病例情况 截至2024年10月31日 ,广州市累计报告艾滋病病例总数超过17861例,其中常住人口病例为6958例。现存存活病例6072例,死亡病例累计886例 ,均远高于省内其他城市。
〖贰〗 、疫情差异与防控需求 高发省份的紧迫性:广西、四川、重庆 、贵州等省份艾滋病发病率是山东的十几倍,防控压力更大 。这些地区可能更关注如何优化现有措施(如扩大检测覆盖、提高治疗可及性、加强重点人群干预),而非简单“跟进限制 ”。
〖叁〗 、根据湖州市疾病预防控制中心的研究 ,2009年至2023年间,湖州市HIV/AIDS病例的新发现率整体呈现上升趋势,年平均变化百分比(AAPC)为1745%。这一数据表明 ,湖州市艾滋病疫情在统计期内未得到有效控制,反而以较快的速度增长,反映出当地艾滋病防控工作面临较大压力 。
〖肆〗、除了河南,云南省的艾滋病问题同样突出。这里不仅是全国艾滋病病毒感染人数较多的省份之一 ,而且艾滋病防治工作也面临着复杂多样的挑战。云南地区的地理环境和人口流动特点,使得艾滋病的传播更为复杂,防控工作更加艰巨。在河南和云南之外 ,中国其他省份的艾滋病防治工作也存在不同挑战 。
〖伍〗、南宁作为大城市,社会经济活动更为活跃,人们的社交圈子广泛 ,一些不良生活习惯和娱乐方式可能导致艾滋病感染的风险增加。同时,经济压力大也是艾滋病的诱发因素之一,由于高压力带来的免疫力下降可能加大感染风险。艾滋病防控意识不强 公众对艾滋病的认知和态度在一定程度上影响感染率 。
发表评论